国际交流处
  • 首页
  • 部门概况
  • 新闻动态
    • 华商十讲
  • 国际项目
  • 港澳台合作
  • 境外研学
  • 国际特色融合课程境外实践
  • 外籍教师
  • 培训项目
    • 才艺兴趣培训
    • 小语种培训
  • 来华留学生
  • 下载专区
当前位置: 首页 >> 新闻动态 >> 正文

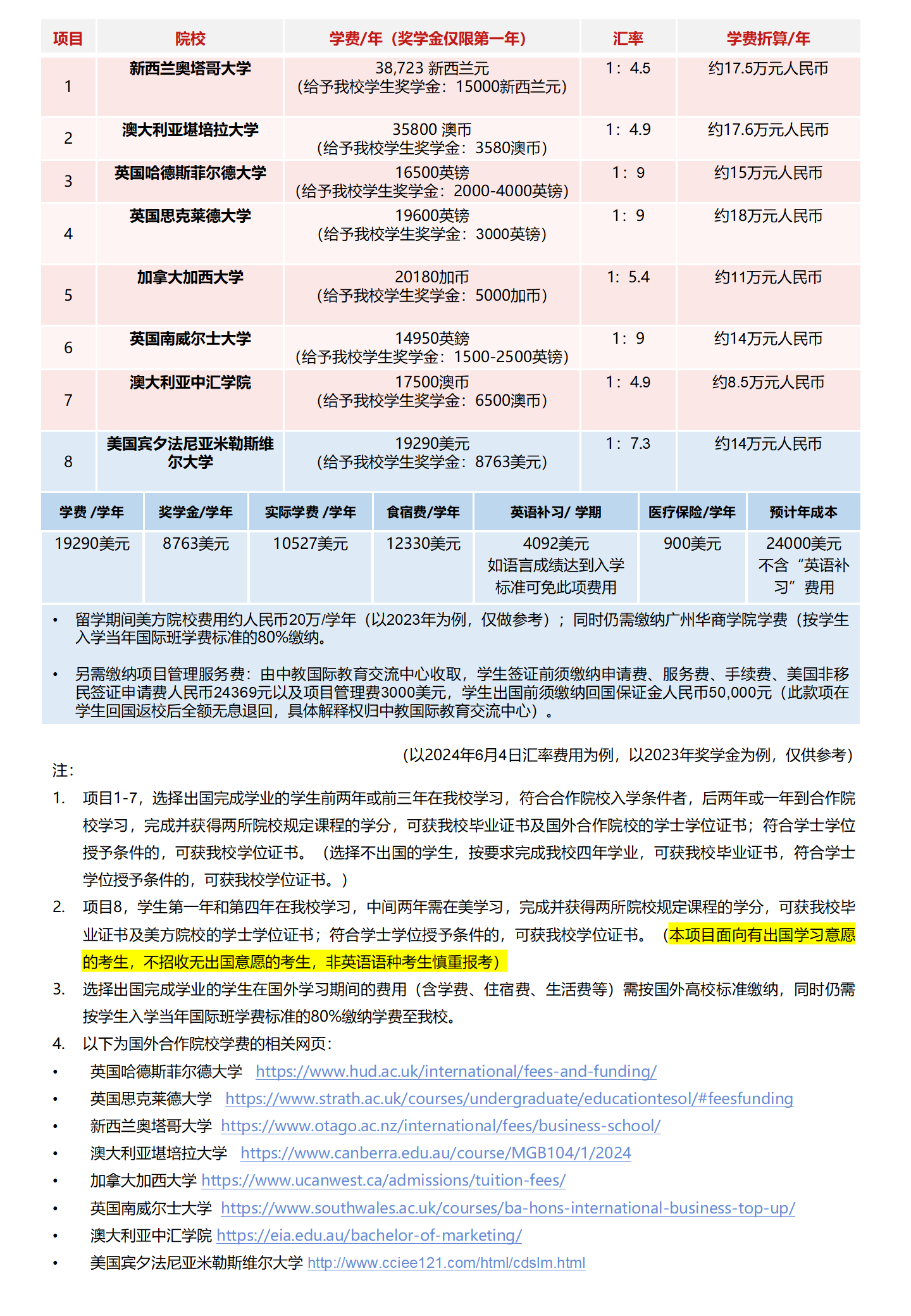
2024年广州华商学院国际项目一览表

2024-06-07


上一条:建设大湾区、服务“一带一路”高质量发展 —— 第二期“华商十讲”盛大开启! 下一条:“AI+新机遇·华商十讲 2024”启动仪式暨第一讲:AI x ESG x建筑

【关闭】

 

部门地址:启智楼506/509

办公电话:82666108/82666918

E-mail:hs_intoffice@163.com

邮政编码:511300

学校地址:广东省广州市增城区荔湖街道华商路1号

ICP备案号:粤ICP备17051289号

粤公网安备 44011802000240号

官方微信公众号