国际交流处
首页
部门概况
新闻动态
华商十讲
国际项目
港澳台合作
境外研学
国际特色融合课程境外实践
外籍教师
培训项目
才艺兴趣培训
小语种培训
来华留学生
下载专区
当前位置:
首页
>> 正文
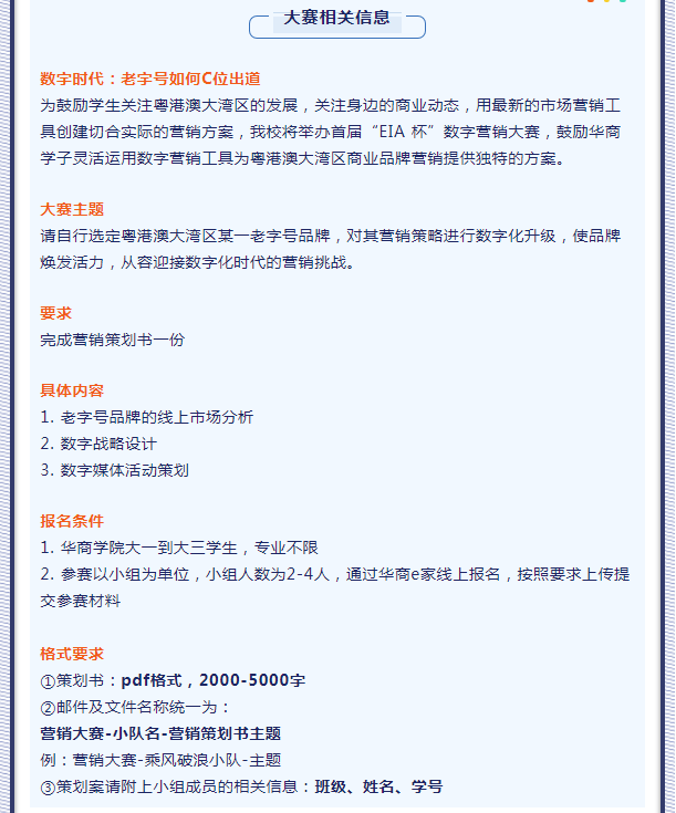
讲座回顾 | “EIA杯”数字营销大赛说明会
2021-06-15
上一条:
全程高能!EIA“市场营销与职场”主题圆桌对话精华全回顾!
下一条:
活动回顾 | 雅思精英,他们先行!
【
关闭
】